交-直-交轉換器與變頻器加變壓器的區別
2016-04-05
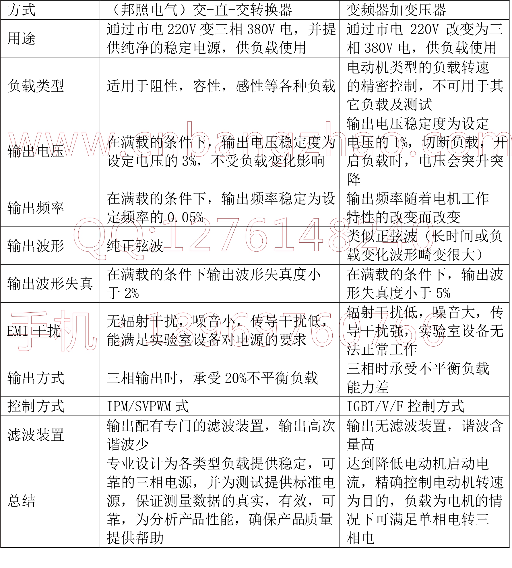
1,采用交-直-交的電路結構,使用SVPWM空調矢量算法調制控制技術,將普通的單相電轉為工業用的三相電,適用于各種類型負載。
2,變頻器加變壓器是應用變頻技術與微電子技術,通過改變電機工作電源頻率方式來控制交流電動機的電力控制設備。

1,采用交-直-交的電路結構,使用SVPWM空調矢量算法調制控制技術,將普通的單相電轉為工業用的三相電,適用于各種類型負載。
2,變頻器加變壓器是應用變頻技術與微電子技術,通過改變電機工作電源頻率方式來控制交流電動機的電力控制設備。
